
MPL is India’s biggest digital playground—where casual taps turn into serious wins ๐ฎโก.
UX/UI Design
Gaming
MPL Card Games
Enhancing User Engagement & Monetisation in a Free-to-Play Game
Visibility
A lot of users couldn’t even find MPL on Google Play—thanks to legal restrictions around gambling, the main APK app stayed hidden from the store ๐ต๏ธโ๏ธ.
Enter MPL Free-to-Play: a safe, visible gateway that brings MPL to new users. Players can:
-
๐ฎ Play games for free using in-app points
-
๐ฐ Convert points to real money by moving to the main APK app
This clever setup not only introduces new users to MPL but also funnels them into the main app, boosting discovery, engagement, and monetisation—all while staying fully compliant.
๐ The Problem
MPL had a visibility crisis. The main APK app was invisible on Google Play ๐ป due to legal restrictions around gambling. New users couldn’t discover it, meaning:
โโ
- ๐ฎ Missed games
โ
โโ
โ
- ๐ Invisible app
โ
โโโ
โ
- ๐ Stalled growth
โ
โ
๐ Bottom line: if users can’t find you, they can’t play—
โ
The biggest blockers?
โ๏ธ Look-alike, but legal → F2P had to feel like MPL Pro, while still passing Play Store’s strict rules.
๐ฎ Engage without cash → Keep players hooked using only game points (no real-money thrills).
๐ Smooth hand-off → Gently nudge users from F2P → MPL Pro without breaking their flow.
๐ฏ My Role
-
Owned end-to-end design → from user flows to high-fidelity screens
-
Created UI/UX for mobile-first gamers → simple, intuitive, addictive
-
Designed app identity → icons, splash screens, visual system
-
Optimised monetisation flows → nudged free players toward Pro app
-
Collaborated cross-functionally → with product, devs, and marketing to ship fast
๐งช Hypotheses



๐ฎโ๏ธ For Whom?
โ
College student
-
21 y/o college student, budget-conscious ๐ธ
-
Loves casual card games & quick wins ๐
-
Always hunting for free apps on Play Store ๐
Frustrations
-
Can’t find MPL on Play Store ๐ซ
-
Doesn’t want to risk shady APK downloads โ ๏ธ
-
Confused about MPL's real identity and presence.
-
Drops off when there’s no clear reward loop ๐

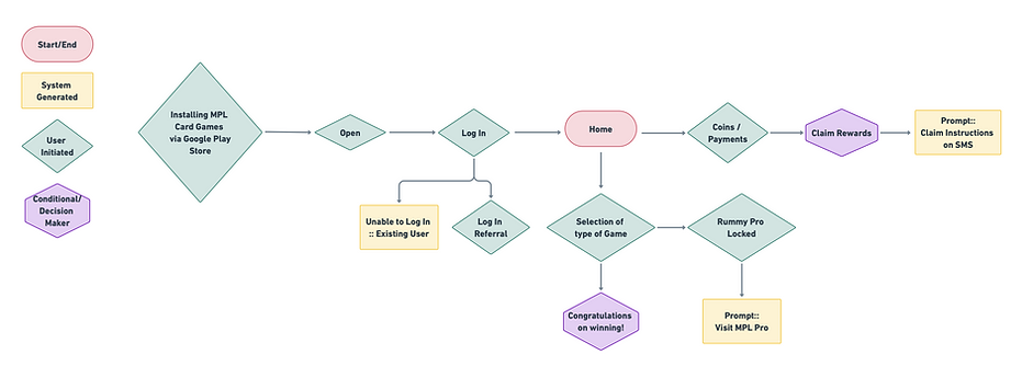
๐ช User Flow (zoom inn for better view!!!)โ

๐จ Design Process
UX & Game Flow Optimisation ๐ฎ
-
โจ Interactive onboarding → 30% fewer early rage-quits
-
๐ Progression rewards → +25% DAU, players kept coming back
-
๐ฏ Smart difficulty → fun stays balanced, no rage-quit storms
-
๐ Smooth hand-off → easy jump from F2P → Pro for real rewards
-
โ๏ธ Always Play Store–safe → 100% legal, zero red flags
UX & Game Flow Optimisation ๐ฎ
-
โจ Interactive onboarding → 30% fewer early rage-quits
-
๐ Progression rewards → +25% DAU, players kept coming back
-
๐ฏ Smart difficulty → fun stays balanced, no rage-quit storms
-
๐ Smooth hand-off → easy jump from F2P → Pro for real rewards
-
โ๏ธ Always Play Store–safe → 100% legal, zero red flags
UI & Visual Enhancements ๐จ
-
๐ญ Consistent look with Pro → still compliant with Google’s rulebook
-
๐ High-contrast visuals → easy to tap, swipe, and play
-
โก Micro-interactions & animations → gameplay felt alive, not flat



โ Glimpse of Final Output / Solution

Home Screen & Payment Flow
๐ข Onboarding Flow ๐
-
Quick, swipe-through tutorial — no boring text dumps
-
Players learned by doing, not reading
๐ข Home Screen ๐
-
Card games front & center ๐
-
Reward balance clearly visible ๐
-
“Play Now” CTA → impossible to miss ๐ฏ
๐ข Game Lobby ๐ฎ
-
Simple list of active tables + quick join option
-
Difficulty badges → players picked their level smartly ๐ง
๐ข Rewards & Currency ๐ฐ
-
Progress bar + milestones → players stayed hooked
-
Clear distinction between free coins & Pro cash-out path
๐ข Transition to MPL Pro ๐
-
Subtle nudges like “Want real rewards?”
-
Seamless redirect to APK → no break in the experience
Locked Game

Login Flow

Mobile Number Already in Use

๐ Results & Impact
๐
+40%
๐ +40% logins → players actually showed up
๐
+25%
โฑ๏ธ +25% DAU & session length → more time, more fun
๐ฐ
+90%
๐ฐ90% users → leveled up and joined APK platform
๐ฃ
๐ฃ Better Play Store visibility → more new players discovered MPL Pro
๐ก Learning & Next Steps
-
๐ Iterate with analytics → tweak difficulty & rewards based on real player behavior
-
๐ฐ Expand monetisation → season passes, limited-time events = more ways to play & spend
-
๐ฅ Boost social features → multiplayer battles & community events to keep the squad engaged
โโ
โ
๐ Conclusion
-
This case study shows how smart UX, engagement hacks, and monetisation strategy can turn a free-to-play game into a sustainable, addictive experience ๐ฎ๐.
-
๐ Retained users → kept players coming back daily
-
๐ Optimised monetisation → free players → paid users seamlessly
-
๐ Happy players → fun, fair, and social gameplay
-
๐ Bottom line: F2P isn’t just free—it’s a clever gateway to the Pro app, all while keeping players hooked and smiling ๐



