
A digital platform that helps artisans & MSMEs manage orders, streamline production, and sell globally — basically turning local craft into global business 🚀🧵
UX/UI Design
B2B
MSME

LAL10 Karigar
Empowering Artisans with a Seamless Digital Experience
Think of it as a digital toolkit 🎒 for artisans — a mobile-first app where they can showcase products 🧵, manage incoming orders 📦, and track payments 💰 without the chaos. It’s like turning every artisan’s workshop into a smart, connected business hub ⚡ — helping them sell better, faster, and wider 🌍.
🔍 The Problem
LAL10 wanted to empower artisans with digital access to global markets 🌍, but reality looked like this:
-
📜 Manual Chaos → Whats-app Business chats & verbal promises = missed orders & lost money
-
🛍️ Invisible Products → No digital catalog meant buyers couldn’t discover their work
-
⏳ No Tracking → Deadlines slipped, opportunities vanished
-
🌐 Digital Divide → Language + tech barriers kept artisans out of the game

- Missed deadlines
- Zero visibility
- Language hurdles
👉 In short → artisans were trapped in chat groups and missed opportunities, while buyers couldn’t trust timelines. Without a simple digital tool, their craft couldn’t reach its true market potential.
🚧 The biggest blockers?
-
Traditional mindset -> Trust issues
-
Cash Crunch
-
No Data
🎯 My Role
-
Led end-to-end design of the Karigar App — from messy paper trails ➝ clean digital flows.
-
Conducted 50+ field interviews with artisans to understand tech fears & real needs.
-
Designed a mobile-first, multi-language UI that even first-time smartphone users could navigate.
-
Collaborated with engineering & business teams to ensure adoption worked in the real world, not just on Figma.
🧪 Hypotheses



👮♀️ For Whom?
Karigar / Artisan
-
A simple app (in her language) to track products 📱
-
To show her craft to more buyers 🌍
-
Steady income without business confusion 💰
-
Show their achievements 🥇
Frustrations
-
Gets lost in group chats and messengers records 📒
-
No clue if her orders are on track ⏳
-
Feels invisible to global buyers 👀
-
Tech feels “too complicated” ⚡
-
Missed payments & delays stress her out 🌀

🔍 Research & Insights
-
🎤 50+ artisan interviews + 🌍 field visits → uncovered workflow hiccups & digital pain points
-
📊 Competitor & market analysis → spotted UX gaps, order tracking issues, and finance hurdles
-
Minimal, intuitive UI with native-language support
-
Offline-first design for connectivity-challenged areas
-
Clear finance & order tracking to reduce stress and build trust

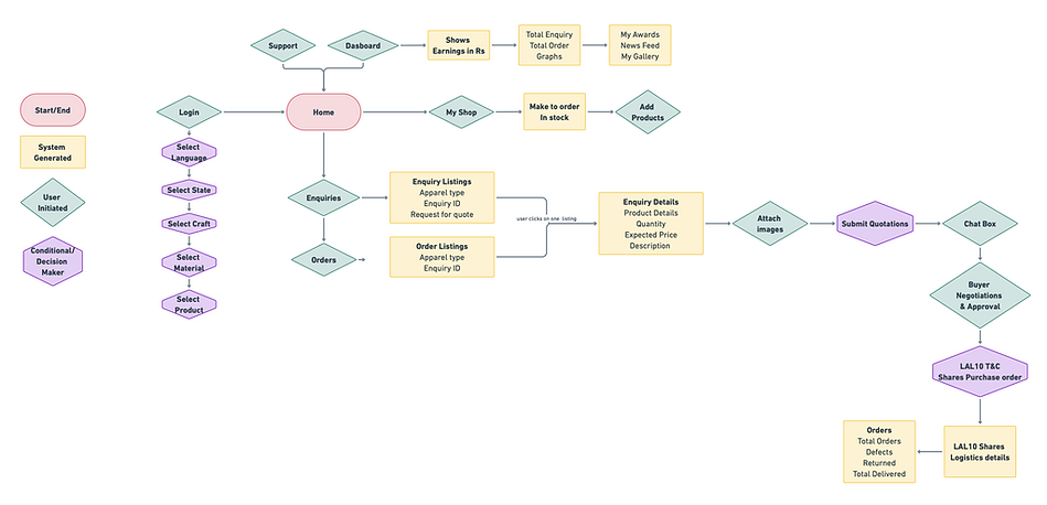
🪜 User Flow (zoom inn for better view!!!)

🎨 Design Process
User-Centered Design
👩💻 Simple, intuitive UI → even first-time smartphone users could adapt
📱 Mobile-first → built for MSMEs in remote towns, not just big cities
🔧 Modular → ready to scale as businesses grow
Production Tools
📋 Daily Production Report (DPR) → instant efficiency checks
⏱️ Measure wheels → track timelines like a speedometer for factories
Core Features
📦 Orders + Inventory → Automated, no more pen & paper chaos
🚚 Real-time tracking → Buyers finally see where their order is
Finance Made Easy
💳 Quick loan requests → no paperwork nightmares
💡 Cashflow insights → know where every rupee goes
Raw Material Hub
🧵 One-stop shop → buy fabric, dyes, trims without middlemen
📊 Live stock updates → no more “oops, out of stock” surprises
Analytics & Dashboards
📈 Revenue, orders, delays → all in one place
🎯 Visual insights → smarter, faster decisions
✅ Glimpse of Final Output / Solution

🔑 Login
✨ Splash intro → vision of smarter manufacturing
📝 Quick entry → Profile setup, type of product
📦 Enquiries
-
🗂️ Enquiry Management
-
Chat Response – Seamless communication for clarifications & negotiations
-
🔔 Smart Notifications – Alerts, responses, & follow-ups
-
📊 Conversion Tracking – Visibility into enquiry-to-order progress

📊 Results & Impact
⏱️
+40%
⏱️ -40% processing time → faster
& smoother orders
🎯
+30%
🎯+30% order accuracy → fewer errors, more trust
💰
💰Smarter finance → clear cash flow & payments
🌍
🌍 Global reach → artisans connected with worldwide buyers
💡 Learning & Next Steps
-
📈 Data insights → sales trends & pricing suggestions for smarter decisions
-
🛒 Order features → bulk management & custom pricing requests
-
⚡ Performance upgrades → faster loading + improved offline sync
-
🎓 Training & support → video tutorials & AI guidance for newbies
🏁 Conclusion
The LAL10 Karigar App turned artisan businesses digital 🚀 — helping track orders, streamline finances, and grow globally 🌍.
-
👩💻 User-centric design = tech made simple
-
📊 Smarter insights & tools = sustainable growth
-
🔮 Next → AI-driven recommendations + enhanced financial tools for artisans


